特定工場等に関する届出
このページの内容をまとめたファイルはこちら [540KB]でご確認いただけます。
規制対象地域
騒音や振動を発生する施設を設置する際に規制の対象となる地域(以下、「指定地域」という。)は、本市の場合、都市計画法に定める用途地域により、表1のとおり区分されます。
| 用途地域 | 騒音規制法・県条例の規制区分 | 振動規制法の規制区分 |
|---|---|---|
|
第1種低層住居専用地域
第2種低層住居専用地域
田園住居地域
|
第1種区域 | 第1種区域 |
|
第1種中高層住居専用地域
第2種中高層住居専用地域
第1種住居地域
第2種住居地域
準住居地域
|
第2種区域 | |
|
近隣商業地域
商業地域
準工業地域
|
第3種区域 | 第2種区域 |
| 工業地域 | 第4種区域 |
規制対象施設
指定地域において、別紙1「騒音を発生する施設・建設作業の一覧」 [140KB]及び別紙2「振動を発生する施設・建設作業の一覧」 [104KB]のそれぞれの上表に示す「特定施設」や「騒音発生施設」を設置又は使用する工場や事業場は、「特定工場等」として、本市に届出が必要です。
※「特定工場等」とは…特定施設(騒音規制法・振動規制法で定める施設)や騒音発生施設(県条例で定める施設)を有する工場や事業場です。
別紙1「騒音を発生する施設・建設作業の一覧」の上表

別紙2「振動を発生する施設・建設作業の一覧」の上表

規制基準
特定工場等から発生する騒音や振動については規制基準が定められています。
この規制基準は、特定施設等を有する特定工場等全体から発生する騒音・振動が規制の対象となります。
特定工場等の敷地境界における規制基準は、表2「騒音の規制基準」 [269KB]及び表3「振動の規制基準」 [85KB]のとおり区分されます。


特定工場等の届出
「規制対象地域」及び「規制対象施設」に該当する場合は、騒音規制法及び振動規制法に関する届出(表4「特定施設(騒音・振動規制法)届出一覧」 [207KB])または、岩手県条例に関する届出(表5「騒音発生施設(県条例)届出一覧」 [209KB])を行うことが義務付けられています。
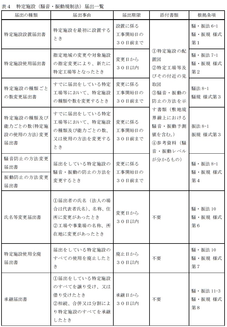
騒音規制法及び振動規制法に関する届出
特定施設設置届出書
- 届出事由:特定施設を最初に設置するとき
- 届出期限:設置に係る工事開始日の30日前まで
- 添付書類:
- 特定施設の配置図
- 特定工場等及びその付近の見取図
- 騒音・振動の防止の方法を示す書類(敷地境界線上における騒音・振動予測値を含む。)
- 参考資料(騒音・振動レベルが分かるもの)
- 根拠条例:騒・振法6-1、騒・振規 様式第1
- 様式:
特定施設使用届出書
- 届出事由:指定地域の変更や対象施設の指定変更により、新たに特定工場等となったとき
- 届出期限:変更日から30日以内
- 添付書類:
- 特定施設の配置図
- 特定工場等及びその付近の見取図
- 騒音・振動の防止の方法を示す書類(敷地境界線上における騒音・振動予測値を含む。)
- 参考資料(騒音・振動レベルが分かるもの)
- 根拠条例:騒・振法7-1、騒・振規 様式第2
- 様式:
特定施設の種類ごとの数変更届出書
- 届出事由:すでに届出をしている特定工場等において、特定施設の種類や数を変更するとき
- 届出期限:変更に係る工事開始日の30日前まで
- 添付書類:
- 特定施設の配置図
- 特定工場等及びその付近の見取図
- 騒音の防止の方法を示す書類(敷地境界線上における騒音予測値を含む。)
- 参考資料(騒音レベルが分かるもの)
- 根拠条例:騒8-1、騒 様式第3
- 様式:
特定施設の種類及び能力ごとの数(特定施設の使用の方法)変更届出書
- 届出事由:すでに届出をしている特定工場等において、特定施設の種類及び能力ごとの数、又は使用の方法を変更するとき
- 届出期限:変更に係る工事開始日の30日前まで
- 添付書類:
- 特定施設の配置図
- 特定工場等及びその付近の見取図
- 振動の防止の方法を示す書類(敷地境界線上における振動予測値を含む。)
- 参考資料(振動レベルが分かるもの)
- 根拠条例:振法8-1、振規 様式第3
- 様式:
騒音の防止の方法変更届出書・振動防止の方法変更届出書
- 届出事由:届出をしている特定施設の騒音・振動の防止の方法を変更するとき
- 届出期限:変更に係る工事開始日の30日前まで
- 添付書類:
- 特定施設の配置図
- 特定工場等及びその付近の見取図
- 騒音・振動の防止の方法を示す書類(敷地境界線上における騒音・振動予測値を含む。)
- 参考資料(騒音・振動レベルが分かるもの)
- 根拠条例:騒・振法6-1・騒・振規 様式第1
- 様式:
氏名等変更届出書
- 届出事由:
- 届出者の氏名(法人の場合は代表者氏名)、名称、住所に変更があったとき
- 工場や事業場の名称、所在地に変更があったとき
- 届出期限:変更日から30日以内
- 添付書類:不要
- 根拠条例:騒・振法10、騒・振規 様式第6
- 様式:
特定施設使用全廃届出書
- 届出事由:届出をしている特定施設のすべての使用を廃止したとき
- 届出期限:廃止日から30日以内
- 添付書類:不要
- 根拠条例:騒・振法10、騒・振規 様式第7
- 様式:
承継届出書
- 届出事由:
- 届出をしている特定施設のすべてを譲り受け、又は借り受けたとき
- 相続、合併又は分割により特定施設のすべてを承継したとき
- 届出期限:承継日から30日以内
- 添付書類:不要
- 根拠条例:騒・振法11-3、騒・振規 様式第8
- 様式
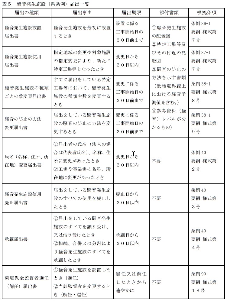
岩手県条例に関する届出
騒音発生施設設置届出書
- 届出事由:発生施設を最初に設置するとき
- 届出期限:設置に係る工事開始日の30日前まで
- 添付書類:
- 騒音発生施設の配置図
- 特定工場等及びその付近の見取図
- 騒音の防止の方法を示す書類(敷地境界線上における騒音予測値を含む。)
- 参考資料(騒音)レベルが分かるもの)
- 根拠条例:条例36-1、要綱 様式第7号
- 様式:県1,2_様式第7号_騒音発生施設設置(使用)届出書 [70KB]
騒音発生施設使用届出書
- 届出事由:指定地域の変更や対象施設の指定変更により、新たに特定工場等となったとき
- 届出期限:変更日から30日以内
- 添付書類:
- 騒音発生施設の配置図
- 特定工場等及びその付近の見取図
- 騒音の防止の方法を示す書類(敷地境界線上における騒音予測値を含む。)
- 参考資料(騒音)レベルが分かるもの)
- 根拠条例:条例37-1、要綱 様式第7号
- 様式:県1,2_様式第7号_騒音発生施設設置(使用)届出書 [70KB]
騒音発生施設の種類ごとの数変更届出書
- 届出事由:すでに届出をしている特定工場等において、騒音発生施設の種類や数を変更するとき
- 届出期限:変更に係る工事開始日の10日前まで
- 添付書類:
- 騒音発生施設の配置図
- 特定工場等及びその付近の見取図
- 騒音の防止の方法を示す書類(敷地境界線上における騒音予測値を含む。)
- 参考資料(騒音)レベルが分かるもの)
- 根拠条例:条例38-1、要綱 様式第8号
- 様式:県3_様式第8号_騒音発生施設の種類ごとの数変更届出書 [82KB]
騒音の防止の方法変更届出書
- 届出事由:届出をしている騒音発生施設の騒音の防止の方法を変更するとき
- 届出期限:変更に係る工事開始日の30日前まで
- 添付書類:
- 騒音発生施設の配置図
- 特定工場等及びその付近の見取図
- 騒音の防止の方法を示す書類(敷地境界線上における騒音予測値を含む。)
- 参考資料(騒音)レベルが分かるもの)
- 根拠条例:条例38-1、要綱 様式第9号
- 様式:県4_様式第9号_騒音の防止の方法変更届出書 [62KB]
氏名(名称、住所、所在地)変更届出書
- 届出事由:
- 届出者の氏名(法人の場合は代表者氏名)、名称、住所に変更があったとき
- 工場や事業場の名称、所在地に変更があったとき
- 届出期限:変更日から30日以内
- 添付書類:不要
- 根拠条例:条例40、要綱 様式第2号
- 様式:県5_様式第2号_氏名(名称、住所、所在地)変更届出書 [61KB]
騒音発生施設使用廃止届出書
- 届出事由:届出をしている騒音発生施設のすべての使用を廃止したとき
- 届出期限:廃止日から30日以内
- 添付書類:不要
- 根拠条例:条例40、要綱 様式第3号
- 様式:県6_様式第3号_騒音発生施設使用廃止届出書 [61KB]
承継届出書
- 届出事由:
- 届出をしている騒音発生施設のすべてを譲り受け、又は借り受けたとき
- 相続、合併又は分割により騒音発生施設のすべてを承継したとき
- 届出期限:承継日から30日以内
- 添付書類:不要
- 根拠条例:条例40、要綱 様式第4号
- 様式:県7_様式第4号_承継届出書 [69KB]
環境保全監督者選任(解任)届出書
- 届出事由:
- 騒音発生施設を設置したとき(選任)
- 当該監督者を変更するとき(解任・選任)
- 届出期限:選任又は解任したときから速やかに
- 添付書類:不要
- 根拠条例:条例90、要綱 様式第18号
- 様式:県8_様式第18号_環境保全監督者選任(解任)届出書 [78KB]
届出の注意事項
各届出は、2部を提出してください(審査後、1部を返却)。
届出をせず、又は虚偽の届出をした場合は、罰則の適用を受けることがあります。
金属加工機械、圧縮機等、騒音・振動規制法の両方に該当する特定施設については、法ごとに届出が必要です。
原動機が複数内蔵されている場合、1台あたりの定格出力で判断する施設と、複数数台の合計の定格出力で届出の区分を判断する施設があります。
- 例1;定格出力5.5kWの原動機を3台備えた空気圧縮機の場合→1台あたりの定格出力で判断するため、騒音発生施設(県条例)に該当
- 例2;定格出力20kWと10kWの原動機を1台ずつ備えた圧延機械の場合→定格出力の合計で判断するため、特定施設(騒音規制法)に該当
エアコンの室外機は、空気ではなく冷媒の圧縮機であるため、日本標準商品分類上「冷凍機」に分類されます。届出は、次のとおり分類してください。
- 空気圧縮機(騒音規制法・県条例)→非該当
- 圧縮機(振動規制法)→非該当
- 冷凍機(県条例)…定格出力3.75kW以上の場合→騒音発生施設に該当
- 送風機(騒音規制法・県条例)定格出力7.5kW以上の場合→特定施設に該当
- 送風機(騒音規制法・県条例)3.75kW以上7.5kW未満の場合→騒音発生施設に該当
数変更届を不要とする場合
- ア;特定施設(騒音規制法)・騒音発生施設
- 施設の種類ごとの数を減少する場合
- 施設の種類ごとの数を直近の届出の2倍以内の数に増加する場合
- 例1;同一施設5台(設置届等)に3台増設(計8台)→届出不要
- 例2;同一施設5台(設置届等)に3台増設後(計8台)、さらに3台増設(計11台)→5台の2倍を超えているため、数変更届を要する。
- 例3;300kNから600kNのプレスに更新→届出不要(施設の種類ごとの数が変わらないため)
- イ;特定施設(振動規制法)
- 施設の種類及び能力ごとの数を減少する場合
添付書類
- ア;特定施設等の配置図
- 届出をする特定施設等の種類・数が照合できるようにしてください。
- 特定施設等から敷地境界線までの距離が把握できるように作図してください。

- イ;特定工場等及びその付近の見取図
- 申請地から50m付近の場所に学校、病院等の施設がある場合は、その施設からの距離を記入してください。

- ウ;騒音(振動)の防止の方法を示す書類
- 「本体に消音機を取り付ける」「施設を建屋内に設置する」「低騒音型の機械を使用する」等、具体的な対策を記載してください。
- 必要に応じて、敷地境界線上における騒音・振動予測値を記載してください。

計画変更勧告
市長は、特定施設等の設置の届出があった場合、届出に係る特定工場等において発生する騒音・振動が規制基準に適合しないことにより周辺の生活環境が損なわれると認めるときは、その届出を受理した日から30日以内に限り、その事態を除去するために必要な限度において、騒音・振動の防止の方法又は特定施設等の使用の方法若しくは配置に関する計画を変更すべきことを勧告することができます。
改善勧告及び改善命令
特定工場等において発生する騒音・振動が、規制基準に適合しないことにより、周辺の生活環境が著しく損なわれると認めるときは、期限を定めて、その事態を除去するために必要な限度において、騒音・振動の防止の方法を改善し、又は特定施設等の使用の方法若しくは配置を変更すべきことを勧告することができます。
更に、勧告を受けたものがその勧告に従わないで特定施設等を設置しているときは、期限を定めて、その事態を除去するために必要な限度において、騒音・振動の防止の方法の改善又は使用の方法もしくは配置の変更を命ずることができます。
ただし、新たに指定地域となった日又は特定施設等となった日から3年間(振動における鍛造機は4年間)は命令の適用は猶予されます。
なお、改善命令に違反した場合は、罰則の適用を受けることがあります。
報告及び検査
市長は、特定施設等を設置する者に対し、特定施設等の状況、その他必要な事項の報告を求め、又はその職員に特定施設等を設置する者の特定工場等の場所に立ち入り、特定施設等その他の物件を検査させることができます。
なお、報告をせず、又は虚偽の報告をし、若しくは検査を妨げる等の行為をした場合は、罰則の適用を受けることがあります。